
配资短线炒股
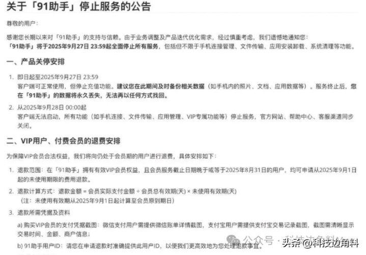
91助手日前官宣因业务调整及产品迭代优化需求,将于9月27日23时59分起全面停止所有服务,包括手机连接管理、文件传输、应用安装卸载、系统清理等功能。
即日起至9月27日23时59分,客户端可正常使用,但停止充值功能。9月28日0时起,客户端无法启动,所有功能停止服务,官方网站、帮助中心、客服渠道同步关闭。

2007年,会计专业出身的熊俊开发了iPhone手机文件管理工具“iPhone PC Suite”,赶上了国内智能机萌芽、安卓机兴起的黄金时期,91助手横空出世,成为无数安卓用户下载 App 和刷机的首选平台。
在积累了数10万的用户之后,iPhone PC Suite被网龙公司收购,收购价格仅为10万元。
加入网龙后不久,熊俊开发了91助手的1.0版。
熊俊认为当时网龙对无线并没有一个很好的预期与规划。与此同时,91开始急速的增长,最大的助力是盗版。App Store中拥有许多付费的应用,91利用避风港原则,为破解的付费应用提供栖身之所,91一度成为了国内最大的iOS盗版基地。
2009年,网龙股价遭遇低谷,最低时曾跌破3元。这时网龙才开始从无线寻找盈利突破点,网龙与熊俊团队对91发展方向产生分歧。熊俊接受到了创新工场投资,出来创业做同步助手。
2011年,网龙对无线业务进行了大规模资本重组,于2011年4月成立了博远无线公司。至此网龙的无线业务正式拆分,作为独立运营公司的博远无线整合了网龙所有的无线产品,形成了以91手机助手以及安卓市场为核心的应用分发网络加上多个内容中心的构架。
在产品上,91无线系列产品包括——91手机助手、91熊猫看书、91熊猫桌面、安卓市场、熊猫影音等91系列以及熊猫系列的应用产品。
91无线通过盗版汇聚大批用户,再通过广告、游戏联运等实现营收。2011年12月完成B轮2000万美元融资,通过A轮、B轮融资,91无线的融资额已经超过3800万美元,据说B轮融资时估值1.4亿美元。

早在2011年年底,当时91无线联席CEO陈宏展在公开场合表示,争取在2012年“接近或者达到上市公司的标准。”但是91上市并不容易。有大市不好,也有其盗版问题难以洗白等原因。
有媒体报道91无线本并不打算选择IPO的方式,而是选择“介绍上市”的方式。所谓介绍上市,是指公司在上市前不需要实质上拿出股票向社会公众销售,而直接申请上市。与以往中国概念股在香港以IPO或借壳等方式上市不同,介绍上市的形式是上市时不带来任何融资。
报道称,网龙之所以要分拆91这块业务出来上市,本质上是因为网龙的股票已经很难再对91的员工进行足够的激励。由于网龙是一家网游公司,网游公司在资本市场上的估值普遍偏低,相比之下,91所处的移动互联网领域是新兴领域,资本市场给的估值很高,将其分拆上市更加有利于公司的员工激励。
百度最终来了,以19亿美元的估值替资本市场来一次性了解决91团队的激励问题。
91无线或许是百度的一场豪赌。到了2017年,百度福州研发中心(91无线团队办公地)曾传出被裁撤,此后91无线的各项业务开始被拆分、售卖。
2020年2月,百度发布通知,不再支持91和安卓市场渠道的渠道包上传和管理等功能,标志着91无线走向停服。
事实上,对于91无线被百度收购到关停,很多人想当然认为91无线身价的虚高注定这是一场亏本买卖,事实上他们忘记收购给百度带来的利益,最明显的是股价。
据报道自并购91无线以来,2013年10月百度的市值便飙升到495亿美元,与2013年年初相比股价上涨大约34%,累积涨幅超过13%。照此算来其增值部分已经相当于3个91无线,而且这次股价攀升已然成为百度多年来最为强劲的股价高峰之一。
遥想百度收购91无线时代,正值移动互联网发展初期,百度的战略构想其实一直比较明朗,主打移动搜索、应用分发和生态系统等。
然而各大智能手机厂商均开发各自应用商店,不断挤压着腾讯、百度以及360等第三方应用商店的分发入口的市场空间,应用分发市场趋于饱和。91助手的价值缩水是大势所趋,包括豌豆荚从15亿美元估值降到2亿美元贱卖。
在百度的布局下,91无线的使命就是帮助获取移动端应用的分发优势,收购结束后百度策略不是扶持91助手发展,而是持续打造百度手机助手的品牌,把91的资源和流量全部导入后者,迅速增强百度的移动分发能力,二者完成了整合,91无线基本完成该有的历史使命。
富兰克林曾说“有些人25岁就死了配资短线炒股,但75岁才被埋葬。” 91无线也是如此:2020年就死了,2025年才被埋葬。
辉煌优配下载提示:文章来自网络,不代表本站观点。